
Read our Monthly Magazine
And support our mission to provide fearless stories about and outside the media system
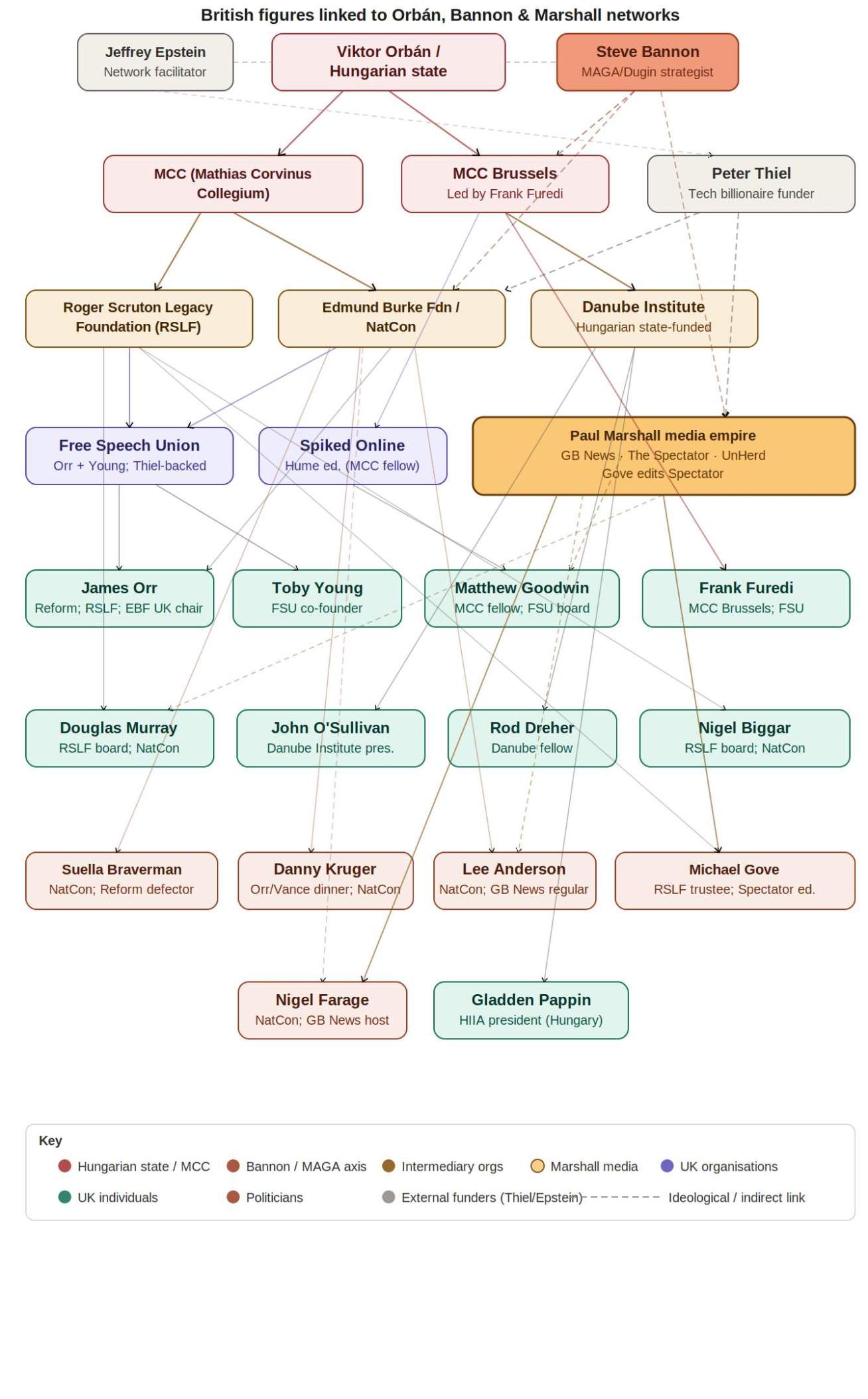
James Orr, Head of Policy for Reform UK, occupies key roles across a cluster of organisations that have received substantial funding from Viktor Orbán’s government – a network whose reach into British conservatism is now thrown into sharp relief by the Hungarian Prime Minister’s defeat at the polls on Sunday.
Orr is a trustee of the Roger Scruton Legacy Foundation (RSLF), which the Good Law Project has revealed receives most of its funding from Orbán’s Mathias Corvinus Collegium (MCC) think tank.
The RSLF received more than £512,500 from MCC since 2023 – more than 90% of its total funding, according to Democracy for Sale.
Orr is also UK Chairman of the Edmund Burke Foundation, which organises the National Conservatism (NatCon) conferences, events that have consistently held up Orbán’s leadership as a model for British conservatives to follow.
Byline Times previously reported that Orr secured the backing of Palantir founder Peter Thiel in co-founding the Free Speech Union (FSU) with Toby Young.
Thiel – who, as Byline Times has separately reported, maintained a confirmed business partnership with Epstein through a shared venture fund – has spoken at and funded NatCon, as has Orbán, with funding routed through MCC.
ENJOYING THIS ARTICLE? HELP US TO PRODUCE MORE
Receive the monthly Byline Times newspaper and help to support fearless, independent journalism that breaks stories, shapes the agenda and holds power to account.
We’re not funded by a billionaire oligarch or an offshore hedge-fund. We rely on our readers to fund our journalism. If you like what we do, please subscribe.
The Epstein Connection
The latest release of documents by the US Department of Justice from the Jeffrey Epstein case illuminates the transatlantic infrastructure behind the network Orbán helped to build. The files also shed light on efforts to undermine EU regulation of cryptocurrencies, which Epstein saw as the ideal vehicle for anonymously channelling funds to political allies.
Messages between Epstein and his close associate, the Norwegian diplomat Terje Rød-Larsen, show the pair coordinating access to senior European political figures. In a series of exchanges in June 2018, they attempted to arrange a meeting between Bannon and Austrian Chancellor Sebastian Kurz:
Unknown sender / likely Jeffrey Epstein or associate: “Kurtz important. As he will host trump and Putin” Sun, 10 Jun 2018, 5:47:29 AM
Jeffrey Epstein: “Tried” Sun, 10 Jun 2018, 12:13:07 PM
Terje Rød-Larsen: “Dear Sebastian, Steve Bannon, who behind the scenes still is one of the most insightful and influential players in Washington (and very close to the President), would like to see you on various issues. He is now working very closely with Victor Orban and other of your colleagues in Europe. I am having dinner with him in Paris on 22 June. He could come to Vienna any time between the 23 and 28 of that month. He is a very astute and extremely well informed analyst and player, though we have significantly different views on some issues! I will strongly recommend that you see him, and am sure you will find it very useful. Warmest Terje” Mon, 11 Jun 2018, 12:18:35 PM
Jeffrey Epstein: “You might add that if he is in Paris. He is welcome to join for dinner. Up to you.” Mon, 11 Jun 2018, 7:02:52 AM

Don’t miss a story
The MCC Network in Britain
There is considerable overlap between the FSU and the Orbán network. MCC Brussels is led by Frank Furedi, described by Politico as Orbán’s “attack dog.” A former contributor to Living Marxism, the journal of the Revolutionary Communist Party, Furedi wrote alongside Claire Fox and Mick Hume – editor of its successor publication Spiked Online.
He is closely involved with Fox’s Academy of Ideas and Battle of Ideas. Both Fox and Furedi are members of the Free Speech Union.

At a 2022 CPAC event in Hungary, featuring an all-star line-up of far-right activists – including promoters of the Great Replacement conspiracy theory, racists, antisemites, as well as anti-abortion and anti-LGBTIQ activists – Furedi described how conservative movements should try to “take over institutions”, including schools, arguing there is “no way to win without young people.”
Byline Times has also reported on Matthew Goodwin’s role as an MCC visiting fellow. Goodwin, who stood as Reform UK’s candidate for Gorton and Denton at the election, sits on the FSU advisory board. As the Good Law Project noted in February, visiting fellows at MCC are reportedly paid between €5,000 and €10,000 per month, plus housing, office space and health insurance.
Reform has denied that Goodwin was paid €10,000 a month but has not disclosed the precise figure.
Mick Hume is also listed as an MCC visiting fellow. In November 2025, Toby Young delivered a talk at MCC’s Centre for Journalism.
The RSLF’s advisory board includes FSU directors Douglas Murray and Nigel Biggar, as well as John Hayes, who leads the Common Sense Group of Conservative MPs. All three have spoken at NatCon.
Other RSLF trustees include Roger Scruton’s widow, Lady Sophie Scruton; Samuel Hughes, a research fellow at the opaquely funded Centre for Policy Studies; and Michael Gove, editor of the Spectator – now part of Paul Marshall’s media empire, alongside GB News and UnHerd.
NatCon: Where the Networks Meet
NatCon has served as the primary public forum for this overlapping network. FSU figures who have addressed the conferences include Orr, Young, Furedi, Goodwin, David Starkey, Eric Kaufman and David Goodhart.
Former Conservative MPs who have since defected to Reform – among them Suella Braverman, Lee Anderson and Danny Kruger – have also appeared, as have Nigel Farage and Michael Gove.
Other NatCon speakers include John O’Sullivan, president of the Hungarian state-funded Danube Institute, and Rod Dreher, the American conservative writer who attended Vance’s baptism and conducted the first interview with him after his conversion. Both are Danube Institute fellows.
Gladden Pappin, president of Hungary’s state foreign policy body, the Hungarian Institute of International Affairs, has also addressed the conferences.
Kruger’s defection to Reform came shortly after he attended a dinner hosted by Orr with J.D. Vance during the US Vice-President’s visit to Britain. Vance, a close friend of Orr, attended a campaign rally in the final days before the election, where he made wild claims about Ukrainian President Volodymyr Zelensky.


